开云APP-朝阳人注意!各区返校&居家通知汇总!

  各位亲!

  以下内容大都来自家长分享,以及网络媒体,仅供大家参考,一切以孩子学校具体通知为准~

  网上公布的义务教育阶段开学时间及校历:

  第一学期

  开学:2025年9月1日(星期一)

  结束本学期工作:2026年1月23日(星期五),结束本学期工作,共20周零5天;

  放寒假:2026年1月24日(星期六)至3月1日(星期日),共5周零2天。

  第二学期

  开学:2026年3月2日(星期一)

  结束本学期工作:2026年7月7日(星期二),结束本学期工作,共18周零2天;

  放暑假:2026年7月8日(星期三)至8月31日(星期一),共7周零6天。

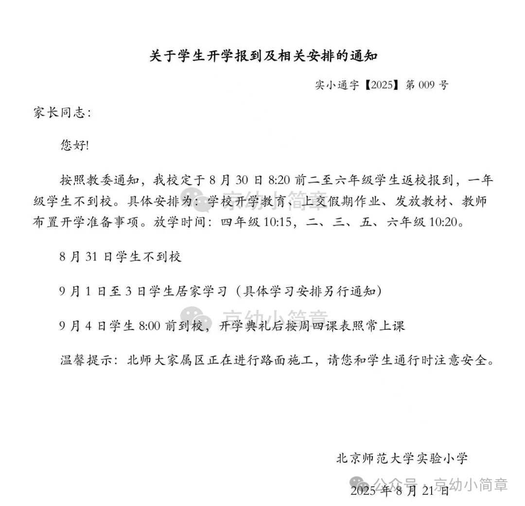
  由于9月3日大型活动,目前海淀、东城、西城、朝阳、丰台、通州、昌平、平谷、门头沟、石景山、顺义和大兴明确通知了,其他区也会统一通知。还没收到通知的,请耐心等待,以学校通知为准。

  西城、朝阳、东城、通州、石景山,少数学校已经通知了。

  预计都是9月1日-3日不返校居家学习。首次返校时间会有差异,8月底或9月4日。开学典礼一般是9月4日,部分有提前的。

  是否网课看学校安排,一般只是布置作业和学习任务,部分学校安排了网课。

  朝阳中小学活动群

  (含志愿时长活动)

  除了中小学,幼儿园一般也会同步通知。

  西城:

  部分学校已通知,1-3日不返校。

  东城:

  部分学校已通知,1-3日不返校。

  朝阳:

  部分学校已通知,1-3日不返校。

  海淀:

  

  

  昌平:

  

  

  

  

  朝阳中小学活动群

  (含志愿时长活动)

  丰台:

  部分学校已通知,1-3日不返校。

  

  平谷:

  

  大兴:

  

  

  

  

  门头沟:

  部分学校已通知,1-3日不返校。

  石景山:

  部分学校已通知,1-3日不返校。

  通州:

  

  

  顺义:

  部分学校已通知,1-3日不返校。

  朝阳中小学活动群

  (含志愿时长活动)

  居家学习期间,家长和学生需做好这些准备

  面对 “先居家后到校” 的开学模式,家长和学生需提前调整状态,做好各项准备工作,确保顺利衔接。

  调整作息节奏是首要任务。经过一个假期的放松,学生的作息可能较为松散,建议从现在开始逐步调整起床、睡觉时间,向学校作息靠拢,避免正式开学后出现 “起床难”“上课犯困” 等问题。

  梳理假期成果,准备学习用品也很关键。学生需对照假期作业清单查漏补缺,确保报到时能按时上交;同时,提前整理书包,准备好课本、笔记本、文具等学习用品,若学校已通知发放教材的时间和方式,需按时领取并整理归类。

  规划居家学习时段同样重要。虽然 9 月 1 日至 3 日无需到校,但居家学习期间也需保持规律的学习节奏。家长可协助孩子根据学校后续发布的学习安排,制定每日时间表,合理分配学习、休息和运动时间,避免过度沉迷电子产品。

  此外,家长需密切关注学校通过班级群、公众号等渠道发布的最新通知,及时了解报到流程、居家学习内容、开学典礼安排等信息,有疑问可及时与班主任沟通。

  新学期的序幕即将拉开,无论是报到环节还是居家学习,都是为了让学生以更从容的状态迎接新知识、新挑战。家长和学生共同做好准备,才能让这个特殊的 “开学过渡期” 平稳高效,为整个学期的学习打下良好基础。

  声明:本文来源于帝都家长圈 转载自京幼小简章,帝都升学路,本文仅做分享,目的在于学习分享与传递更多信息,如有问题,请及时与我们联系。

  看看家长们都在聊什么?

  说明:本文由家住朝阳编辑整理发布,转载请注明

  图片来源于网络,版权归原作者所有,若侵权,请联系删除,封面图片和内容无关

  信息来源:北京网络信息

  本号法律顾问:北京市恒略律师事务所,咨询微信:jwbei2

本文转载自互联网,如有侵权,联系删除

相关推荐